苹果app
安卓app
蔡邦银
肖小余
杨武秀
任建平
彭 刚
刘世军
王 强
樊治强
李永红
刘 蓉
办公室 机关党委办公室 宣传教育处( 政策法规处 ) 经济发展与数字化处 农村合作指导处 流通与社区合作处 企业发展与金融服务处 审计绩效处 财务处 人事处 离退休人员工作处 监事会办公室
事业单位 四川省商贸学校 四川省贸易学校 企业集团 四川省供销投资集团有限公司 四川省供销农资集团有限公司 四川省棉麻集团有限公司 四川省农产品经营集团有限公司 四川省老邻居商贸连锁有限责任公司 四川西南商报报业传媒有限公司 四川省农资公司成都经营站 四川供销云科技有限责任公司 四川省供销企业(集团)公司 四川省农业会展集团有限公司 四川省天府农产品冷链物流集团有限公司 社团组织 四川省供销合作会计学会 四川省蔬菜流通协会 四川省农业生产资料科学技术协会 四川省果品行业协会 四川品牌中国规划研究中心 四川省再生资源行业协会 四川省茶叶流通协会 四川省农村电子商务协会
时间:2025-06-30
浏览:614
来源:
作者:
打印
分享:
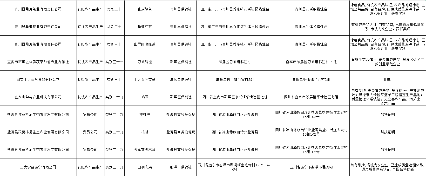
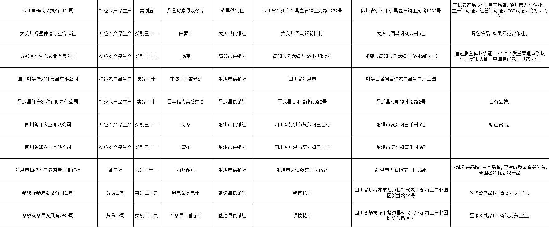
第165批.xls
返回列表